Output Driver (High Side Switch)
Last modified by Michael Kieviet on 2023/06/20 10:50
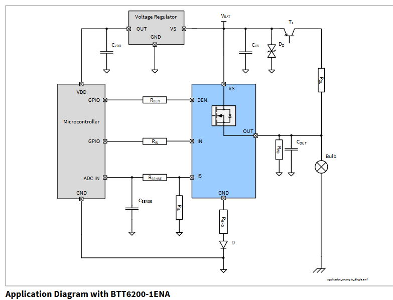
Infineon Smart High-Side Power Switch Single Channel Driver
I load : 1.5 A
Maximum supply voltage: 65V
BTT6200-1ENA

ST
IPS160H, IPS 161H
I load 2,5A
Max. operating Voltage 60V
Designed to meet IEC61131-2

https://www.st.com/en/applications/factory-automation/industrial-safety.html#documentation